清华大学国家金融研究院院长田轩:解决股市痼疾 迎接健康牛
近期,随着政策利好和市场资金的持续流入,中国股市迎来一波行情。清华大学国家金融研究院院长、五道口金融学院副院长田轩在接受中国经济网《深谈》节目采访时表示,解决掉中国股市的痼疾,就能够迎来真正的长牛、慢牛、健康牛。中国早已经是全球第二大经济体,
2024-12-25
| 后台-全局配置-定制标签-内容头部广告位 |
| 后台-全局配置-定制标签-内容头部广告位 |

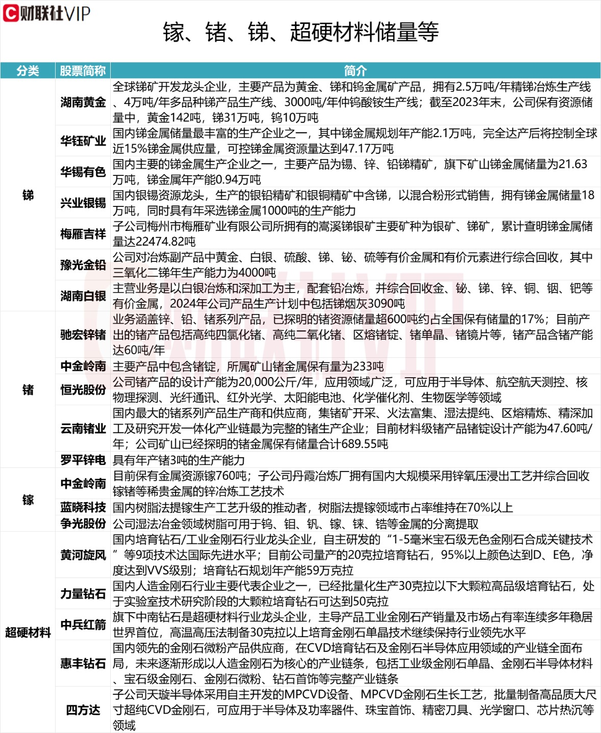
商务部近日发布公告称,原则上不予许可镓、锗、锑、超硬材料相关两用物项对美国出口,A股相关概念股表现活跃。超硬材料行业龙头周五收盘录得四连板,子公司拥有锑矿的实现二连板。
德邦翟堃等人在12月3日发布的研报中表示,政策口径变为不予许可出口,相关产业或得到更强保护。锗、锑、镓等都为中国主要供应的两用物项,或成为反制美国制裁的利器。2021年中国锗矿产量95吨,全球产量140吨,中国产量占全球产量67.86%。2023年中国锑矿产量40000吨,约占全球48%,锑冶炼16.5万吨,约占全球71%。2023年全球镓产量达到730吨,从国内产量来看,2023年中国镓产量约701吨,作为原生镓生产大国,中国镓产量占全球产量比例达90%以上。中国是锗、锑、镓主要供应国家。
据此前梳理,在超硬材料领域拥有储量的上市公司有、、、和;在锑领域拥有储量的上市公司有、、、、、和;在锗领域拥有储量的上市公司有、、、和;在镓领域拥有储量的上市公司有、和。具体情况详见下图:

具体来看,是国内/工业金刚石行业龙头企业,目前公司量产的20克拉,95%以上颜色达到D、E色,净度达到VVS级别;规划年产能59万克拉。黄河旋风8月19日在互动易上表示,公司作为超硬材料行业龙头以及**的全产业链布局企业,将加大产品研发投入,丰富产品矩阵,扩展金刚石在光学领域、热学领域、领域的应用,坚决拥护国家产业政策安排,坚决维护国家安全和利益、履行防扩散等国际义务。
是国内人造金刚石行业主要代表企业之一,已经批量化生产30克拉以下大颗粒高品级培育钻石,处于实验室技术研究阶段的大颗粒培育钻石可达到50克拉。5月27日在互动易上表示,公司对超硬材料的功能化应用包括金刚石持续保持高度关注。旗下中南钻石是超硬材料行业龙头企业,主导产品工业金刚石产销量及市场占有率连续多年稳居世界首位,高温高压法制备30克拉以上培育金刚石单晶技术继续保持行业**水平。5月30日在互动易上表示,公司超硬材料领域的复合片产品有应用于航天领域。
8月6日在互动易上表示,公司深耕超硬材料二十七年,持续保持高强度研发投入,多年来积累了众多研发成果,技术实力不断增强,在油气及资源开采用金刚石复合片、精密加工用金刚石刀片与刀具、CVD金刚石等产品上形成了具有特色的产品亮点。未来,金刚石复合片、金刚石刀片与刀具、CVD金刚石将成为公司最重要的三大营收来源,公司也将通过持续的技术迭代不断提高产品竞争优势。是国内**的金刚石微粉产品供应商,在CVD培育钻石及金刚石应用领域的产业链全面布局。2022年6月28日在互动易上表示,公司生产的金刚石微粉主要用于切磨抛等超硬材料制品。
数据显示,子公司梅州市梅雁矿业有限公司所拥有的嵩溪锑银矿主要矿种为银矿、锑矿,累计查明锑金属储量达22474.82吨。梅雁吉祥9月12日在互动易上表示,子公司梅雁矿业嵩溪锑银矿的详细勘查和深部探矿取得阶段性进展,公司正全力推动相关工作,力争在2024年年末形成勘探结果。
为全球锑矿开发龙头企业,主要产品为黄金、锑和钨金属矿产品,拥有2.5万吨/年精锑冶炼生产线、4万吨/年多品种锑产品生产线;截至2023年末,保有资源储量中,锑31万吨。为国内锑金属储量最丰富的生产企业之一,其中锑金属规划年产能2.1万吨,完全达产后将控制全球近15%锑金属供应量,可控锑金属资源量达到47.17万吨。为国内主要的锑金属生产企业之一,主要产品为锡、锌、铅锑精矿,旗下矿山锑金属储量为21.63万吨,锑金属年产能0.94万吨。9月6日在互动易上表示,公司生产的铅锑精矿采用公开招投标方式直接对外销售,以铅锑合并金属量为统计口径。
11月19日在互动易上表示,公司是一家拥有完整产业链的锗行业上市公司,锗产品产销量全国**,是目前国内最大的锗系列产品生产商和供应商。财联社盘中宝数据显示,目前材料级锗产品锗锭设计产能为47.60吨/年;公司矿山已经探明的锗金属保有储量合计689.55吨。
8月5日在互动易上表示,截止2023年底,公司所属矿山保有金属资源量锗233吨。中金岭南2023年10月8日在互动易上表示,截止2022年底,公司保有金属资源镓760吨。

版权声明:本网站部分内容转摘互联网,如权利人发现存在侵犯版权问题,请及时与本站联系删除。
| 后台-全局配置-定制标签-内容底部广告位 |
| 后台-全局配置-定制标签-内容底部广告位 |
相关文章
近期,随着政策利好和市场资金的持续流入,中国股市迎来一波行情。清华大学国家金融研究院院长、五道口金融学院副院长田轩在接受中国经济网《深谈》节目采访时表示,解决掉中国股市的痼疾,就能够迎来真正的长牛、慢牛、健康牛。中国早已经是全球第二大经济体,
2024-12-25
大涨!就在刚才,港股直线拉升,恒生科技指数涨逾4%,恒生指数涨2%。富时中国A50指数期货直线拉升,一度涨超4%。港股券商股尾盘走强,涨超13%,、涨超7%,涨超6%,、涨超5%。中共中央政治局12月9日召开会议,分析研究2025年经济工作;听取中央纪委国家监委工作汇报
2024-12-19
看涨中国资产的重要信号出现了! 12月2日—6日,华尔街资金通过杠杆ETF买入包括A股在内的中国股票,相关杠杆做多A股产品的规模创出了历史新高。 与此同时,多家著名外资机构近日发布了对2025年中国股市的展望。“超配”和“正收益”成为关键词,展示出了外资对中国股市和中国资产
2024-12-17
12月10日上午,国家主席习近平在北京人民大会堂会见来华出席“1+10”对话会的主要国际经济组织负责人。习近平同主要国际经济组织负责人合影留念,感谢他们长期支持中国现代化事业。习近平指出,当前,
2024-12-17
12月10日上午,国家主席习近平在北京人民大会堂会见来华出席“1+10”对话会的主要国际经济组织负责人。习近平同主要国际经济组织负责人合影留念,感谢他们长期支持中国现代化事业。习近平指出,当前,百年变局加速演进,世界进
2024-12-16
商务部近日发布公告称,原则上不予许可镓、锗、锑、超硬材料相关两用物项对美国出口,A股相关概念股表现活跃。超硬材料行业龙头周五收盘录得四连板,子公司拥有锑矿的实现二连板。德邦翟堃等人在12月3日发布的研报中表示,政策口径变为不予许可出
2024-12-14
2024年银川抵押贷款各银行利率银行名称短期贷款中长期贷款六个月(含)六个月至一年(含)一至三年(含)三至五年(含)五年以上工商银行4.35%4.35%4.75%4.75%4.9%农业银行4.35%4.35%4.75%
2024-07-26
大涨!就在刚才,港股直线拉升,恒生科技指数涨逾4%,恒生指数涨2%。富时中国A50指数期货直线拉升,一度涨超4%。港股券商股尾盘走强,涨超13%,、涨超7%,涨超6%,、涨超5%。中共中央政治局12月9日召开会议,分析研究202
2024-12-22
近期,随着政策利好和市场资金的持续流入,中国股市迎来一波行情。清华大学国家金融研究院院长、五道口金融学院副院长田轩在接受中国经济网《深谈》节目采访时表示,解决掉中国股市的痼疾,就能够迎来真正的长牛、慢牛、健康牛。中国早已经是全球第二大经济体,每年GDP增量都排在世
2024-12-24
看涨中国资产的重要信号出现了! 12月2日—6日,华尔街资金通过杠杆ETF买入包括A股在内的中国股票,相关杠杆做多A股产品的规模创出了历史新高。 与此同时,多家著名外资机构近日发布了对2025年中
2024-12-19
评论